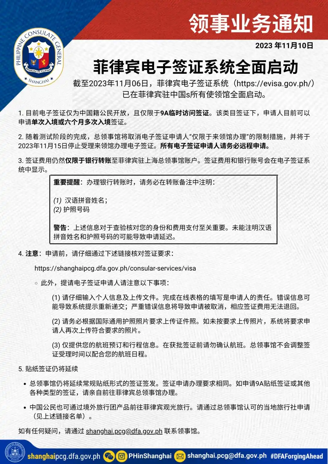
据菲律宾菲龙网报道,当地时间11月14日,菲律宾外交部(DFA)宣布将全面启动菲律宾电子签证系统,并取消了赴菲律宾驻上海总领事馆进行面签的规定。

图源:菲律宾驻上海总领事馆网站
报道表示,菲律宾当局提醒,电子签证目前仅向中国公民开放,且仅限于9A临时旅游签证,申请人可以申请单次入境或六个月多次入境签证。
自2023年11月15日开始,菲律宾电子签证不再需要实际前往菲律宾驻上海总领事馆面签,所有电子签证申请必须远程或线上申请。
与此同时,签证费用仍需银行转账至菲律宾驻上海总领事馆账户,最终费用将在申请页面最后一页呈现。

图源:菲律宾电子签证系统网站 (点击查看大图↑)
据此前报道,今年8月24日,菲律宾驻上海总领事馆率先试运行电子签证(e-Visa)系统。
报道称,试运行以来,菲律宾驻上海总领事馆已经签发了1739份电子签证。试运行期间,技术部门亦根据反馈意见不断改进电子签证(e-Visa)系统。
