-
取消面签,这国在华全面启动电子签证→
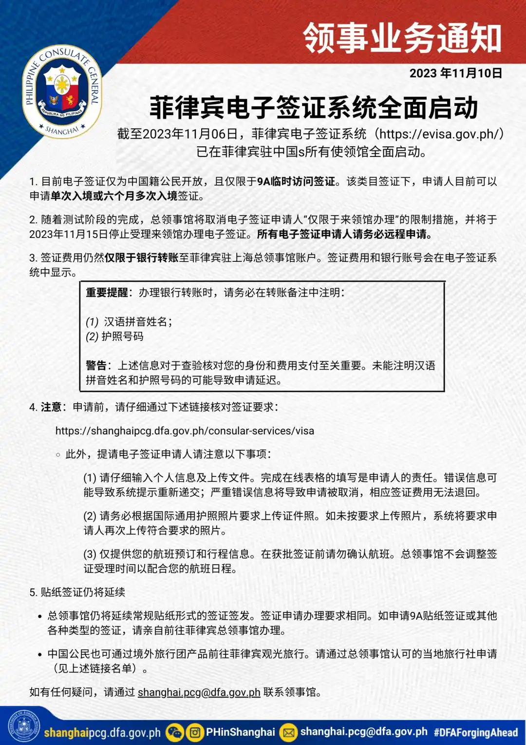
菲律宾外交部宣布全面启动电子签证系统,取消赴上海总领事馆面签。该系统目前仅向中国公民开放9A临时旅游签证,申请人可申请单次或多次入境,自2023年11月15日起所有申请须远程提交。签证费用仍需通过银行转账至领事馆账户,具体金额在申请页面最后呈现。此前该系统已试运行,并签发1739份签证,技术部门根据反馈持续改进。- 3
- 0
-
菲律宾电子签证启动,六座城市签证申请中心同步开始运营
菲律宾驻华使馆与菲旅游局于11月3日举办电子签证启动发布会,宣布中国公民可通过在线平台申请旅游或商务电子签证,入境口岸限于马尼拉及宿雾机场。菲律宾高度重视中国市场,此举旨在简化流程、提升效率,巩固菲中友好合作。菲律宾旅游局表示将持续升级旅游设施,推出特色产品并完善服务。电子签证系统由威孚仕提供,于当天正式上线,北京、上海等六地申请中心- 2
- 0
-
外媒:菲外交部恢复对中国公民电子签证服务
菲律宾外交部于11月1日起恢复试运行中国公民电子签证服务,并于11月3日正式全面启用。该电子签证适用于居住在中国大陆及特别行政区的中国公民,用于旅游或商务目的,为单次入境签证,有效停留期为14天,仅限从马尼拉或麦克坦-宿务国际机场入境。电子签证网站全天候开放,申请人可在线提交申请并预约办理传统签证。- 5
- 0
-
菲律宾宣布恢复中国公民电子签证,并将于11月3日正式全面启用
菲律宾外交部于11月1日起恢复试运行中国公民电子签证服务,并于11月3日正式全面启用。该电子签证适用于居住在中国大陆及特别行政区的中国公民,用于旅游或商务目的,为单次入境签证,有效停留期为14天,仅限从马尼拉或麦克坦-宿务国际机场入境。电子签证网站全天候开放,申请人可在线提交申请并预约办理传统签证。- 4
- 0
-
吉尔吉斯斯坦已恢复向中国公民正常签发电子签证
中国公民赴吉尔吉斯斯坦电子签证已恢复,但需上传境内法人邀请函申请。提醒外国公民按规准备材料。非法务工将受严惩,务工人员须提前办妥工作签证。领事保护热线:+861012308,驻吉使馆领保电话:+996555581664,吉外交部领事司电话:+996999312002。- 2
- 0
-
菲律宾:恢复对中国公民电子签证
菲律宾驻华大使馆宣布将于11月起恢复对中国公民的电子签证项目,适用于行程不超过14天且不需延期的旅游或商务目的赴菲中国公民。电子签证持有人需通过马尼拉或麦克坦-宿务国际机场入境。此举旨在加强中菲民间交流,促进贸易旅游合作。- 3
- 0
-
菲律宾:恢复对中国公民电子签证
菲律宾驻华大使馆宣布将于11月起恢复对中国公民的电子签证项目,适用于以旅游或商务目的、行程不超过14天且不需延期的中国公民。电子签证持有人需通过马尼拉或麦克坦-宿务国际机场入境。此举旨在加强中菲民间交流,促进贸易旅游合作。- 5
- 0
-
菲律宾11月恢复对中国公民电子签证
菲律宾驻华大使馆宣布将于11月起恢复对中国公民的电子签证项目,适用于以旅游或商务目的、行程不超过14天且不需延期的赴菲中国公民。电子签证持有人需通过马尼拉或麦克坦-宿务国际机场入境。此举旨在加强中菲民间交流,促进贸易旅游合作。- 2
- 0
-
菲律宾11月恢复对中国公民电子签证
菲律宾驻华大使馆宣布,自11月起将恢复对中国公民的电子签证项目。适用于旅游或商务目的、行程不超过14天且无需延期的中国公民。电子签证持有人需通过马尼拉或麦克坦-宿务国际机场入境。此举旨在加强中菲民间交流,促进贸易旅游合作。- 2
- 0
-
菲律宾将于11月起恢复对中国公民电子签证服务
菲律宾驻华大使馆宣布将于11月起恢复对中国公民的电子签证服务,适用于短期旅游或商务活动,停留不超过14天,且不可延期。该签证仅限通过马尼拉或宿务机场入境。此举旨在加强中菲人文交流与经贸旅游合作。此前,中国曾是菲律宾第二大游客来源地。该电子签证系统曾在2023年8月试运行,同年11月底暂停。- 3
- 0
-
菲律宾11月恢复对中国公民电子签证
菲律宾驻华大使馆宣布,自11月起将恢复对中国公民的电子签证项目。符合条件的以旅游或商务目的赴菲的中国公民,若行程不超过14天且不需延期,可申请电子签证,并需经马尼拉或麦克坦-宿务国际机场入境。此举旨在加强中菲民间交流,促进贸易旅游合作。- 5
- 0
-
菲律宾11月恢复对中国公民电子签证
菲律宾驻华大使馆宣布将于11月起恢复对中国公民的电子签证项目,适用于旅游或商务目的、行程不超过14天且不需延期的中国公民。电子签证持有人需通过马尼拉或麦克坦-宿务国际机场入境。此举旨在加强中菲民间交流,促进贸易旅游合作。- 3
- 0
-
取消面签,这国在华全面启动电子签证→
菲律宾外交部宣布全面启动电子签证系统,取消赴上海总领事馆面签。该系统目前仅向中国公民开放9A临时旅游签证,申请人可申请单次或多次入境。自2023年11月15日起,所有申请须远程提交,签证费用仍需通过银行转账支付至领事馆账户。此前该系统已试运行,并签发了1739份签证,技术部门亦根据反馈不断改进。- 3
- 0
幸运之星正在降临...
点击领取今天的签到奖励!
恭喜!您今天获得了{{mission.data.mission.credit}}积分
我的优惠劵
-
¥优惠劵使用时效:无法使用使用时效:
之前
使用时效:永久有效优惠劵ID:×
没有优惠劵可用!














